《最高人民法院、最高人民檢察院關于執行〈中華人民共和國刑法〉確定罪名的補充規定(七)》已于2021年2月22日由最高人民法院審判委員會第1832次會議、2021年2月26日由最高人民檢察院第十三屆檢察委員會第六十三次會議通過,現予公布,自2021年3月1日起施行。
最高人民法院 最高人民檢察院
2021年2月26日
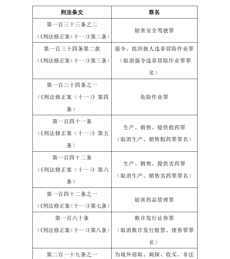
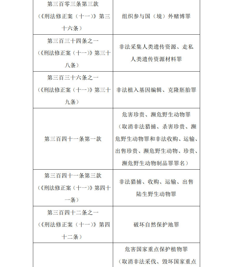
(2021年2月22日最高人民法院審判委員會第1832次會議、2021年2月26日最高人民檢察院第十三屆檢察委員會第六十三次會議通過)根據《中華人民共和國刑法修正案(十)》(以下簡稱《刑法修正案(十)》)、《中華人民共和國刑法修正案(十一)》(以下簡稱《刑法修正案(十一)》),結合司法實踐反映的情況,現對《最高人民法院關于執行〈中華人民共和國刑法〉確定罪名的規定》《最高人民檢察院關于適用刑法分則規定的犯罪的罪名的意見》作如下補充、修改:




來源:中國警察網
解讀:開平市公安局指揮中心宣傳股
咨詢方式:0750-2383015